Nature:癌细胞竟能“策反”部分免疫细胞,产生乳酸喂养它们,让其反过来保护癌细胞
关于免疫系统和癌细胞的关系,我们常常会联想到猫和老鼠,但所有的猫都会抓老鼠吗?会不会有一些猫喜欢和老鼠交朋友,不惜成为“猫界耻辱”呢?答案是肯定的,至少汤姆是这样的猫。
那么,在人体的免疫系统中,是否也会存在这样一类免疫细胞,它们抵挡不住来自癌细胞的糖衣炮弹,叛入敌营,反过来为虎作伥呢?
2021年2月15日,美国Hillman癌症中心和匹兹堡大学医学院的研究人员在国际顶尖学术期刊 Nature 上发表题为:Metabolic support of tumour-infiltrating regulatory T cells by lactic acid 的研究论文。
这项研究表明,肿瘤微环境会“策反”一类名为调节性T细胞(Treg)的免疫T细胞亚群,降低癌症患者对免疫疗法的敏感性。
肿瘤微环境会通过代谢产生乳酸并维持高乳酸环境,来抑制攻击癌细胞的T细胞,同时通过乳酸“喂养”调节性T细胞(Treg),使其保护自己,来逃避免疫系统追杀。
更重要的是,该研究还发现并证实,抑制MCT1基因能够阻止乳酸摄取,从而增强癌症免疫治疗的疗效。

近些年来,免疫疗法的兴起开辟了癌症治疗的新时代,并为广大癌症患者带来了新的希望。然而,令人遗憾的是,免疫治疗并不是对每个人都有效,对于一部分癌症患者,尤其是年轻和女性癌症患者,免疫治疗疗效甚微,甚至完全不起作用。
更重要的是,虽然免疫治疗存在个体差异性一直存在,但事实上导致这一现象的具体原因有很多,直到目前科学界还无法做出充足的解释。
对此,本研究的通讯作者、匹兹堡大学医学院免疫学系副教授 Greg Delgoffe 博士说道:“大多数人对免疫疗法没有反应,原因是我们并不真正了解免疫系统与肿瘤微环境的相互作用。”
在这项研究中,研究团队基于先前的研究发现——Treg细胞具有与效应T细胞不同的代谢特征,大胆假设肿瘤微环境(TME)的代谢变化与肿瘤内Treg细胞抑制活性的增加有关。

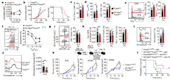
Treg细胞在正常和移植肿瘤组织中具有不同于传统T细胞的代谢特征
Treg细胞是一种重要的免疫T细胞,它可以抑制杀死癌细胞的效应T细胞的激活和分裂,维持对自身抗原的耐受性,并预防自身免疫性疾病,如Ⅰ型糖尿病、克罗恩病和多发性硬化症。
值得注意的是,肿瘤细胞产生代谢枯竭、缺氧和酸性的肿瘤微环境,可以吸引Treg细胞并促进它们的功能特殊化。因此,进入肿瘤组织的效应T细胞将会面临“腹背受敌”的境地——不仅要与肿瘤细胞竞争代谢产物,还要受到肿瘤微环境中的Treg细胞的强烈抑制。
在体外细胞培养实验中,研究人员发现,当Treg细胞在高糖培养基中采用糖酵解途径(糖酵解途径不需要氧并产生乳酸副产物)代谢葡萄糖时,Treg细胞变得不稳定,而且对效应T细胞的抑制能力较差。

嗜糖性与Treg细胞功能降低有关
然而,与大多数其他细胞不同,Treg细胞能够耐受高水平的乳酸。研究团队发现,当用乳酸处理时,高糖培养基中的Treg细胞的状态稳定好转,并恢复了生长和分裂。巧合的是,肿瘤细胞通常采用糖酵解途径产生能量,并产生大量的乳酸。
由此看来,肿瘤细胞与Treg细胞简直是天生一对,肿瘤细胞产生乳酸喂养Treg细胞,而Treg细胞抑制效应T细胞以保证肿瘤细胞的存活。

Treg细胞通过代谢乳酸来支持其增殖和抑制功能
为了进一步验证两者之间的关系,研究人员瞄准了一个名为MCT1的基因,该基因编码Treg细胞中的乳酸转运体,然后将MCT1敲除或药物抑制与免疫治疗结合起来。研究结果表明,阻止肿瘤微环境中的Treg细胞摄取乳酸会减缓肿瘤生长并增加对免疫治疗的反应。
Greg Delgoffe 表示:“癌细胞是十分聪明的,肿瘤微环境不仅会饿死那些伤害它们的效应T细胞,还会喂养这些保护它们的Treg细胞。这项研究表明,抑制乳酸的摄取,以此让Treg细胞挨饿,当Treg细胞不能被肿瘤维持时,效应T细胞就会进来杀死癌细胞。”

阻止肿瘤微环境中的Treg细胞摄取乳酸会减缓肿瘤生长并增加对免疫治疗的反应
总而言之,这项研究向我们展示了癌细胞的“阴险狡猾”:肿瘤微环境不仅会阻碍效应T细胞的杀伤功能,还会“诱骗”Treg细胞进一步抑制效应T细胞,以此促进癌细胞的存活。

不仅如此,这项研究也在一定程度上解释了部分癌症患者对免疫疗法不敏感的现象,未来也许我们可以通过抑制乳酸代谢相关基因,如MCT1,从而增强免疫治疗的有效性,使得免疫疗法真正造福广大的癌症患者!
参考资料:
https://www.nature.com/articles/s41586-020-03045-2
https://www.genengnews.com/news/preventing-regulatory-t-cells-from-feeding-on-lactate-slows-tumor-growth-and-increases-response-to-immunotherapy/

单点登录
账号密码登录