【喜讯】鸭脖喜获2021年中国民族医药学会科学技术奖8项、学术著作奖2项
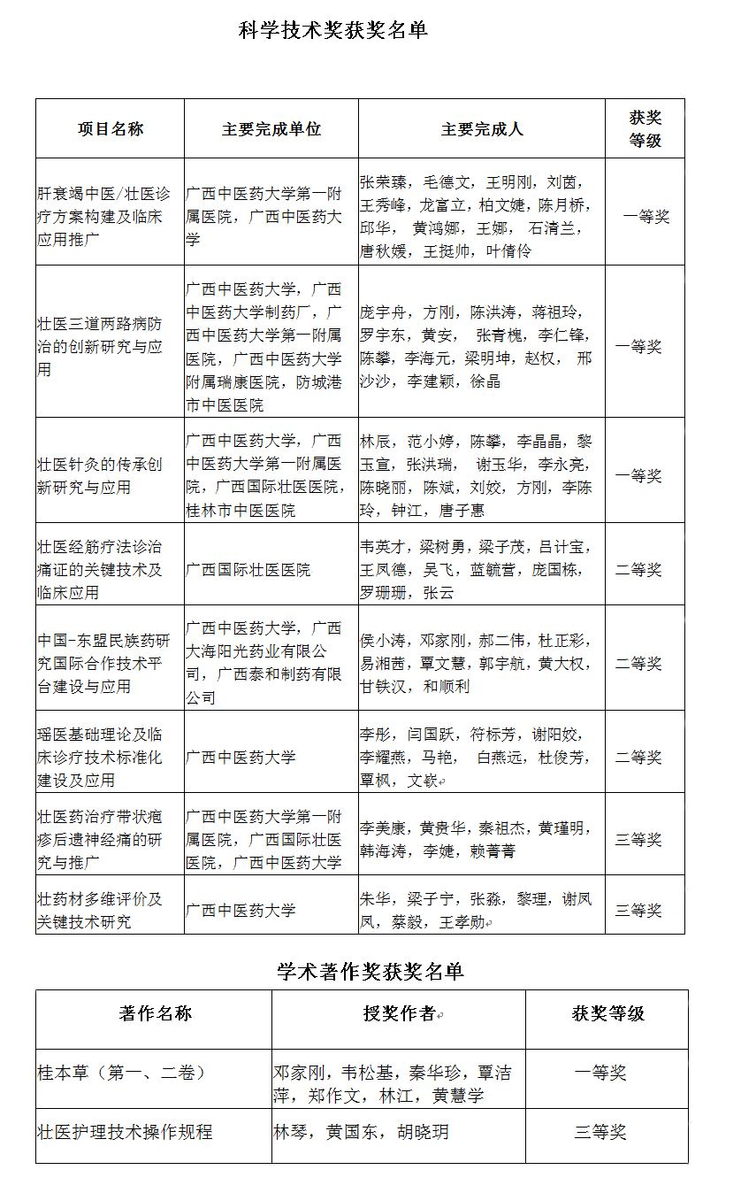
近日,中国民族医药学会发布《关于2021年度中国民族医药学会科学技术奖的奖励决定》(中民医药会科〔2022〕50号)和《关于2021年度中国民族医药学会学术著作奖的奖励决定》(中民医药会科〔2022〕51号)文件。据统计,鸭脖获科学技术奖8项,其中一等奖3项、二等奖3项、三等奖2项;获学术著作奖2项,其中一等奖1项、三等奖1项。具体获奖名单见下表。
中国民族医药学会科学技术奖和学术著作奖是由中国民族医药学会设立,用以推动各民族医药学术传承发展,总结各民族医药学术成就与最新研究进展,奖励各民族医药学术领域取得的优秀成果的奖项。奖项的评选是根据《中国民族医药学会科学技术奖奖励办法》有关规定,由中国民族医药学会组织专家对通过形式审查的参评项目进行初评、终评和公示,最终经中国民族医药学会常务理事会议审议通过。上述奖项的获得是对鸭脖民族医药研究领域创新研究的肯定,对于推动学校科研人员继续刻苦钻研、勇攀科学高峰将起到推动作用。


单点登录
账号密码登录