YABO鸭脖
尊敬的用户,您好!
网站不支持您所使用的浏览器版本(可能会出现网页变形等问题)。为了更好地展示页面效果,请您使用以下浏览器(点击图标会跳转到相关浏览器的官方网站下载页面)。
Chrome
Firefox
新Edge
360极速浏览器
QQ浏览器
关闭提示
YABO鸭脖教务处
欢迎您!
|
手机版
|
站群导航
学校主站
党政管理机构
党委办公室(安全稳定工作办公室)
党委组织部
党委统战部
党委宣传部(党委教师工作部)
中共YABO鸭脖纪律检查委员会
武装部(保卫处)
学生工作部
校长办公室
人事处
教务处
科技处
财务处
审计处
后勤基建处
发展规划处
资产管理处
本专科招生网
离退休人员工作处
成果转化与社会服务处
按规定设置机构
工会
团委
党风廉政建设办公室(党委巡察工作办公室)
教学教辅机构
基础医学院
药学院
骨伤学院
针灸推拿学院
壮医药学院
瑶医药学院
护理学院
公共卫生与管理学院
第一临床医学院
瑞康临床医学院
高等职业技术学院
继续教育学院
国际教育学院
研究生院(研究生工作部)
马克思主义学院
外国语学院
体育部
教学实验实训中心
创新创业学院
教师教学发展中心
教育教学质量监控与评价中心
信息技术中心
图书馆
期刊编辑部
明秀校区管理中心
教学教辅党委
旧房改造
校友工作办公室(教育发展基金会秘书处)
档案馆
科研机构
中医药壮瑶医药研究院
海洋药物研究院
中药学国家级实验教学示范中心
广西壮瑶药重点实验室、壮瑶药协同创新中心
广西中药药效研究重点实验室
广西壮瑶药工程技术研究中心
附属单位
附设中医学校
资产经营有限公司
教务处
网站首页
部门概况
部门简介
工作动态
通知公告
办事指南
评估认证
本科教学审核评估支撑材料
临床医学专业认证专题
规章制度
下载中心
校历
学籍学历相关
考试相关
教学相关
实习相关
您的位置:
首页
>
评估认证
>
本科教学审核评估支撑材料
>
第二部分
>
4培养过程
>
4.2课堂教学
>
4.2.5
>
4.2.5.3
4.2.5.3
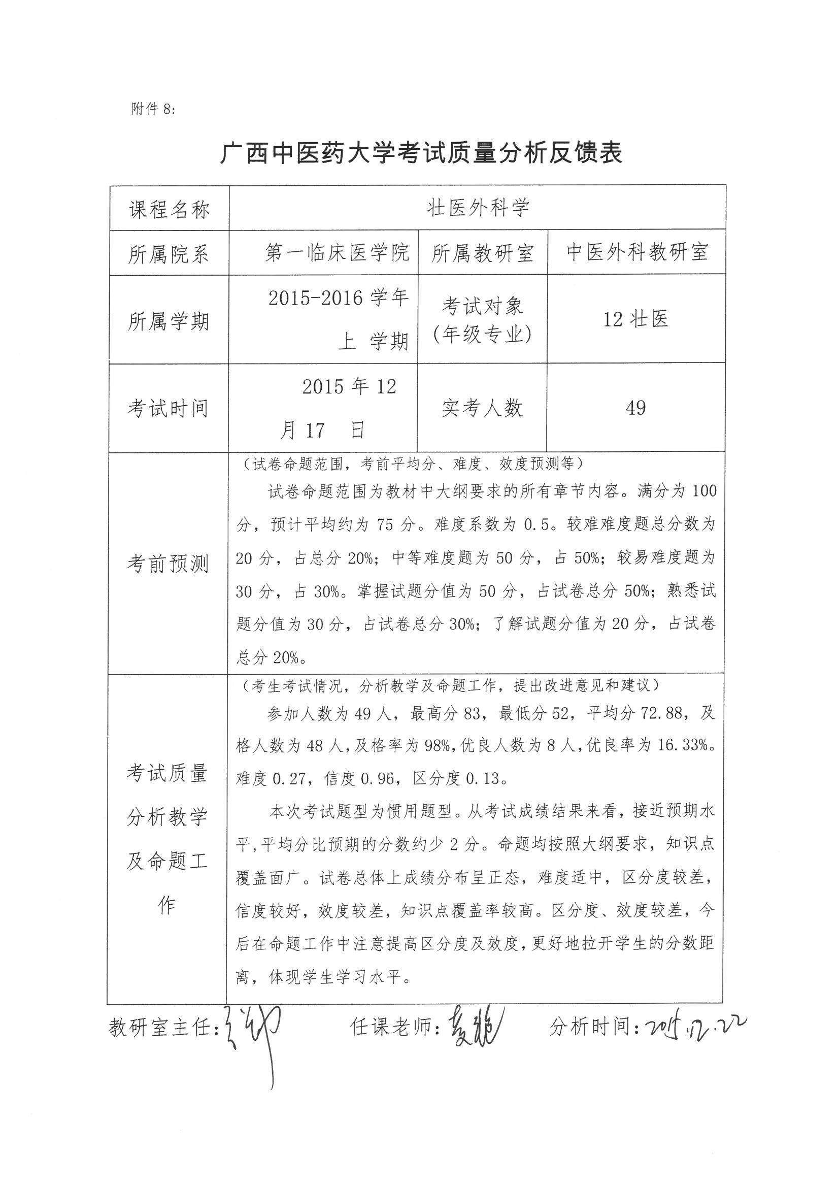
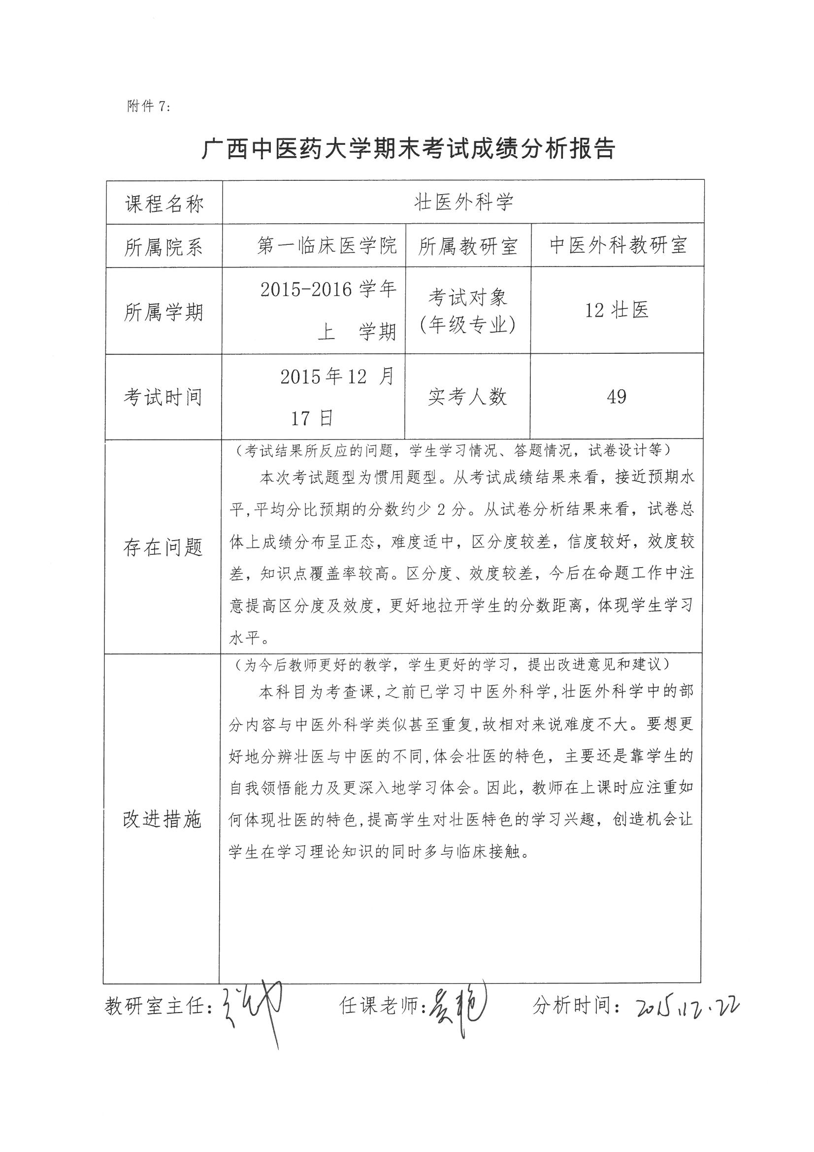
6. 第一临床医学院考试结果分析举例
发布时间:2016-05-05 16:07:30
浏览次数:
次
【字体:
小
大
】
分享到:
【打印正文】
×
单点登录
账号密码登录
单点登录
登 录
成功登录后,
保持登录状态
忘记密码?
单点登录
账号密码登录